
Note: You can toggle the Converter page and the main VISH page with Ctrl + I
In the "Input" column, click the Add File button and select your trajectory file. Convert it using the appropriate converter. It will produce a file named yourFile.f5 in your output directory.
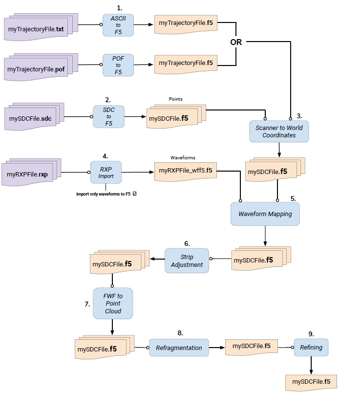
In the column "Input", click Clear Input List and add your .SDC file(s).
In the "Processing Options" column, the converter selector should have automatically switched to SDC file to F5. Otherwise, manually select the correct converter.
If the gridname parameter is left blank, the .f5 files will be assigned the .sdc file's parent folder as grid name. If a name is entered manually, then all of the output files will have this same grid name. For more information about grids, refer to this page.
Once data processing has succeeded successfully, the generated files will show up in green on the output file list Output Filenames.
In the trajectoryname conversion parameter, browse for your trajectory file, i.e. trajectory.f5
In the "Input" column, the F5 file(s) should already be listed (taken from previous step), otherwise add them. Then add the corresponding WFM file(s) to the file input list, the window below will show if the files are matching or if there's one missing. Adjust the Options if necessary, then press the Convert Data button.
In the column "Input", click Clear Input List and add your F5 files to the list. In the "Processing Options" chose from Select Converter "FWF to Point Cloud". Adjust the Options if necessary, then press the Convert Data button.
In the column "Input", click Clear Input List and add your F5 files to the list. In the "Processing Options" chose from Select Converter "Refragment a point cloud". Adjust the Options if necessary, then press the Convert Data button.